Appendix — 全成果物
Day 1〜4の全タスク、全ビジュアルを収録
Day 1: 光学画像分類(EuroSAT / Sentinel-2)
Task 1-1: NDVI閾値分類(L1)
精度64.4%。NDVI/NDWI/NDBIの3指数だけで土地被覆を分類。都市の識別は完全に失敗(0.0%)。スペクトル指数の限界を3D散布図が示す。





Task 1-2: ResNet50 事前学習モデル推論(L2)
精度95.7%(+31.3pt)。ImageNetで犬猫を学んだモデルが、そのまま衛星画像の10クラス分類に有効。最もコスパの良いステップ。






Task 1-3: ResNet50 ファインチューニング(L3)
精度98.5%(+2.8pt)。衛星画像で再学習し全クラスF1≥0.96。データ50%でも98.0%、きれいなデータでは量より質。






Task 1-4: L1 / L2 / L3 精度比較 ★
最大ジャンプはL1→L2(+31pt)。学習済みモデルをそのまま使うだけで精度が劇的に向上する。effort vs accuracyが核心メッセージ。










Task 1-5: 全モデル比較(8手法)
ViT=ResNet50 FT=98.5%(同率首位)。SVM 93.8%で古典MLも健闘。アーキテクチャの差より事前学習の有無が重要。




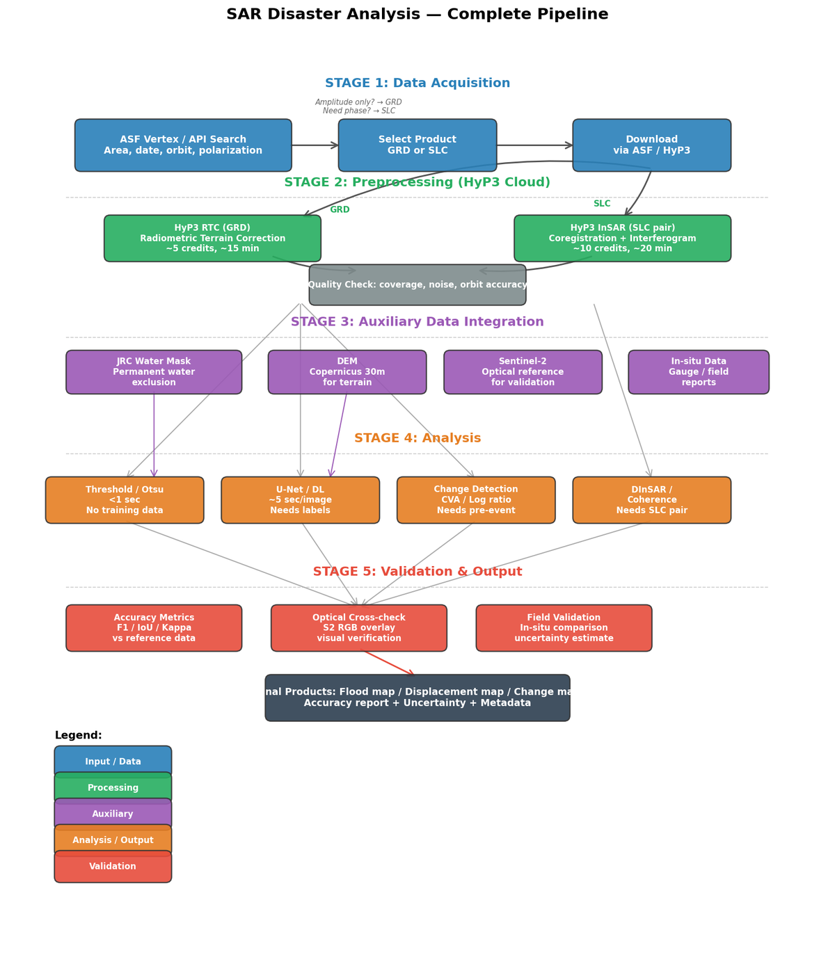
Day 2: SAR洪水検出・時系列・InSAR(Sen1Floods11 / Sentinel-1)
Task 2-1: SAR閾値法による洪水検出(L1)
F1=0.396。水面はマイクロ波を鏡面反射→暗い=洪水。物理原理に基づくシンプルかつ高速な手法。







Task 2-2: 事前学習モデル洪水検出(L2)
F1=0.167。ImageNet/Prithviのzero-shotはSARで機能せず。光学と全く異なるドメインギャップ。









Task 2-3: U-Net学習による洪水検出(L3)
F1=0.240。CPU 20エポックでは学習不足。DLはSARで大量の学習データと計算リソースが必要。



Task 2-4: SAR洪水検出 L1/L2/L3 比較 ★
Day1と真逆: L1(0.396) > L3(0.240) > L2(0.167)。SARではドメイン知識がDLに勝つ。







Task 2-5: NDVI 時系列解析
農地・森林・都市の年間NDVI変動を季節分解。異常検知・フェノロジー分析で「いつ何が起きたか」を把握。








Task 2-6: SAR 変化検出(3手法)
差分法・比率法・CVAの3手法でPre/Post変化を検出。Day1(光学) vs Day2(SAR)の比較まとめ含む。






Task 2a-1: Sentinel-1 データ取得と理解
asf_searchによるSentinel-1データ検索。昇交/降交軌道、VV/VH偏波の特性理解。



Task 2a-2: HyP3 RTC前処理パイプライン
HyP3 RTCによるSAR前処理(地形補正等)。クラウド処理で月8,000クレジット無料。

Task 2a-3: JRC恒常水域マスク
JRC Global Surface Waterで恒常水域と洪水域を分離。誤検出の大幅削減。



Task 2a-4: 大規模SAR処理
タイリング・並列処理・モザイク化による広域SAR解析パイプライン。




Task 2b-1: SAR可視化・スペックルフィルタ比較
リニア vs dBスケール、スペックルフィルタ5種の効果比較。ENLによるフィルタ定量評価。





Task 2b-2: Otsu閾値+水域マスク
Otsu自動閾値・固定dB閾値最適化・恒常水域マスクの3手法を比較。





Task 2b-3: 偏波活用+Pre/Post変化検出
VV/VH偏波情報を活用した変化検出。偏波比(VV/VH)で植生の有無を判別。



Task 2b-4: SAR 3ch U-Net洪水検出
VV/VH/VV-VHの3チャンネル入力U-Net。431ペアで学習。閾値法との比較。




Task 2b-5: 全手法比較+判断フローチャート ★
5手法を統一条件で比較。災害対応の手法選択フローチャートを作成。精度だけでなくスピード・データ制約も考慮。





Task 2c-1: InSAR基礎
SLC・干渉縞・コヒーレンスの概念理解。2016年熊本地震を題材にした合成データ演習。



Task 2c-2: コヒーレンス変化検出
Pre/Postコヒーレンス差分で地震被害域を推定。都市部 vs 農村部の応答差。



Task 2c-3: DInSAR変位解析
Unwrapped PhaseからLOS変位マップを生成。mm精度の地殻変動計測。





Task 2c-4: SAR統合まとめ ★
Day2全13タスクを「3つの物理量」(後方散乱/コヒーレンス/位相差)で統合整理。決定木とパイプライン図。




Day 3: データパイプライン(Sentinel-2/3, Landsat, SRTM, TROPOMI)
Task 3-0: 前処理比較実験 ★
大気補正なしだとNDVIが254.7%過小評価。L2A vs TOAで絶対値が信頼不可に。前処理は必須。




Task 3-1: スペクトル指数20種 ★
同じ画像からバンドの組み合わせを変えるだけで20通りの情報。実質5-6次元に圧縮可能。NDVI↔SAVI r≥0.98。



Task 3-2: バンド合成・雲マスク・大気補正
10種バンド合成、3種雲マスク、L1C vs L2A大気補正を比較。SCL+膨張処理が実務的。







Task 3-3: DEM地形解析
SRTM 30mで関東平野の地形解析。傾斜・流域・浸水シミュレーション。水位5m→浸水10km2。



Task 3-4: 水域・海洋解析
琵琶湖の水域抽出、東京湾のクロロフィル推定、Sentinel-3 SSTとの比較。







Task 3-5: 大気解析(TROPOMI 7プロダクト)★
地表ではなく大気の化学成分を測定する全く別種の衛星データ。1ピクセル=面積50万倍の別世界。











Task 3-6: 熱赤外・ヒートアイランド
Landsat TIRSで東京の地表面温度を実測。LST 26-65度C。「温度」と「過去」はLandsat一択。



Task 3-7: 都市拡大検出+夜間光
2018→2024年のNDBI差分で東京の都市拡大を検出。6年で新規市街化108.5km2(+8.3%)。




Day 4: AI手法の深掘り比較(基盤モデル・セグメンテーション・DL)
Task 4-1: ファウンデーションモデル4種比較 ★
ResNet50(96.0%) ≈ DINOv2(95.0%) >> CLIP(34.6%)。ラベルなしDINOv2が教師あり学習と同精度。



Task 4-2: セグメンテーション3手法比較
U-Net mIoU 28.1%。分類(96%) vs セグメンテーション(28%)の難易度差。教師データ作成コストが桁違い。



Task 4-3: 物体検出
DeepForest 55本検出 vs YOLOv8 0検出。ドメインギャップの決定的実証。COCOの「建物」と上空の「屋根」は別物。



Task 4-4: 古典的機械学習6手法比較
RF/SVM/k-NN等をPCA圧縮特徴で比較。SVM 93.8%で手作り特徴でも健闘。


Task 4-4b: ピクセルレベル古典ML
ピクセル単位の13バンドスペクトル分類。実務に近いアプローチ。


Task 4-5: 深層学習4手法比較
ViT 99.1% > ViT+LoRA 98.8% > ResNet FT 98.4% > Scratch 91.3%。事前学習の効果が支配的。



Task 4-6: データ効率性実験 ★
教師データ0枚(35%)→5枚(75%,+40pt!)→100枚(94%)→全量(98%)。最初の数枚が最もコスパ高い。



Task 4-7: 解像度感度実験 ★
分類は30mで95%維持、物体検出は0.5mで信頼度半減。やりたいことで必要な解像度が2桁違う。



Generated by AGI Cockpit / Claude Code — 2026-03-15
Space Tech Accelerator / 松島 宏佑
